/ItVvX6qwC6vFSiaLGkS3LmQVXiaiaAGRnaA1IF77zND5UN0fdFQPwxHPC5sOnMiaK3GtQN1wWraGACQBSE5s0O6gkQ.jpg)
第十灾的预告(1)
——出埃及记系列文章之十一
文 | 何春勋 牧师
生命季刊微信专稿
音频为王慧琦姊妹朗读:
出埃及记11:1-10
“耶和华对摩西说:我再使一样的灾殃临到法老和埃及,然后他必容你们离开这地。他容你们去的时候,总要催逼你们都从这地出去。”
/ItVvX6qwC6unFZA8ZsoY6F6oX6OUfMc4HeRDtPBe8wlRV1UGbdicMfqxfMz9MrlM7ZA1J4TAWoibrynEjTArT9EQ.jpg)
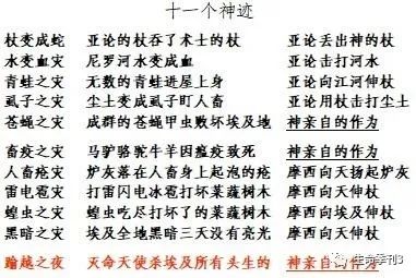
神在法老面前接连行了十个神迹,后面九个都是灾难,法老亲身经历了,非常震撼可怕,但是他仍然硬着心,就是不让以色列百姓离开埃及去事奉耶和华。终于神要施行第十一个神迹,也就是对法老和埃及惩罚的第十灾。
在降灾之前,耶和华有一个很重要的吩咐,不但是向法老预告这一个灾难的严重性,希望他能够及时回头,避免遭灾;同时也告诉以色列人,时候到了,他们要准备离开埃及,而且不能拖延,说走的时候就要立刻走。
前面九个灾难是连续发生的,但第九灾黑暗之灾和第十灾之间隔了一段时间。这是神给以色列人准备的时间,在灾难发生之前百姓都要做好准备。摩西记下的这十节经文告诉我们不论是灾难或是在什么样困苦的情况之下,神一定会看顾保守祂的子民,而且神要求他们必须要事先做好准备,不但是心理上,信仰上,更是在实际的准备行动上要做出来。
过去十个神迹期间,神把以色列民分别出来,不受灾难,我们也没有听见以色列百姓任何的声音,在第十灾发生之前,他们仍然要保持静默,仔细听神的命令,等候观看神的作为。诗篇有一段经文可以用来体会这一个情况:
“惟独你是可畏的!你怒气一发,谁能在你面前站得住呢?你从天上使人听判断。神起来施行审判,要救地上一切谦卑的人;那时地就惧怕而静默。”(诗篇76:7-8)
还有一段历史可以让我们揣摩第十灾之前的氛围,当以色列人后来进迦南围困耶利哥城的时候,所有的百姓一日绕城一次,第七天绕城七次,不论男女老少在这七天绕城的时候都不准讲话,不准发出声音。这就是静默,等候神的作为。
我们基督徒也应该常常在神面前安静,祷告,读圣经,好叫我们常做准备,等候神。这里有一些经文,与大家共同勉励:
“耶和华必为你们争战;你们只管静默,不要作声。”(出14:14)
“你们应当畏惧,不可犯罪;在床上的时候,要心里思想,并要肃静。”(诗4:4)
“人仰望耶和华,静默等候祂的救恩,这原是好的。”(哀3:26)
“因为神不是叫人混乱,乃是叫人安静。”(林前14:33)
“又要立志作安静人,办自己的事,亲手做工,正如我们从前所吩咐你们的。”(帖前4:11)
“你要传于百姓的耳中,叫他们男女各人向邻舍要金器银器。耶和华叫百姓在埃及人眼前蒙恩,并且摩西在埃及地、法老臣仆,和百姓的眼中看为极大。”(11:2-3)
神定意要亲手完成这个神迹,现在时候快到了,前面连续九次灾难发生后,法老都硬着心,但这第十灾之后法老必然改变,一定会同意以色列百姓离开埃及。百姓要开始收拾打包准备随时出发,他们要去向埃及邻居收集金器银器,收集金银器皿是为后来所要建造的会幕材料礼物预先准备。建造会幕这件事他们还不知道,一直要等他们走到了西乃山之后才会明白。
经过十个神迹之后,摩西亚伦在埃及人眼中已经被视为了不得的人物,埃及诸多偶像被打破之后,埃及人慢慢地认识“我是耶和华”这位独一的真神,也改变了原来敌对以色列人的态度,现在愿意善待以色列百姓,甘愿将贵重的金银首饰交给他们带走。这个时候距离正式出埃及还有一段时间,但是以色列人打包搬家的行动已经展开了。而神的行动是什么呢?
“摩西说:耶和华这样说:约到半夜,我必出去巡行埃及遍地。凡在埃及地,从坐宝座的法老直到磨子后的婢女所有的长子,以及一切头生的牲畜,都必死。埃及遍地必有大哀号;从前没有这样的,后来也必没有。”(11:4-6)
黑暗之灾结束后,法老硬着颈项把摩西赶走。在摩西离开王宫之前,耶和华把这第十灾的过程和结果预先告诉了摩西,摩西就当场转述给法老。
这第十个灾难就是杀长子之灾,这是神对埃及最严厉的审判,神要亲自做成这件事情,灾难将会发生在半夜,埃及地所有的人,从最高的法老到最卑贱推磨的婢女,不分贵贱,以及所有的牲畜,只要是头生的,在家中是长子的,都要被击杀。那天晚上埃及遍地各家传出来大哀号就是证据,这场埃及人所遭遇的灾难将是空前绝后的。法老亲耳听见摩西的警告,所以他非常清楚这个预告的灾难将是无法回复的,后果极为悲惨严重。
“至于以色列中,无论是人是牲畜,连狗也不敢向他们摇舌,好叫你们知道耶和华是将埃及人和以色列人分别出来。你这一切臣仆都要俯伏来见我说:求你和跟从你的百姓都出去,然后我要出去。于是,摩西气忿忿地离开法老,出去了。”(11:7-8)
摩西不但把埃及人将遭受的灾难讲清楚了,而且宣告以色列人和他们的牲口都将被排除在这场杀戮灾难之外,他们全部被耶和华分别为圣受到保护。至于神要怎么保护以色列人,神没有说明,摩西并不知道,法老就更不知道了。不过这第十灾发生时,那个肃杀的气氛十分可怕,影响之大,摩西形容那时候甚至连狗感受到神的能力,都不叫了。摩西断言灾难发生之后,法老绝对会臣服在神的面前,恳求摩西和百姓赶快离开埃及。
“耶和华对摩西说:法老必不听你们,使我的奇事在埃及地多起来。摩西、亚伦在法老面前行了这一切奇事;耶和华使法老的心刚硬,不容以色列人出离他的地。”(11:9-10)
摩西十分气愤,因为虽然他把第十灾的严重性向法老说清楚了,但是法老根本不在意,执意不让百姓离开。因为神任凭法老硬着心这样做,不过这也是神给机会让法老和埃及人悔改,离弃偶像,认识“我是耶和华”。摩西知道这一路走来,一切都掌控在神的手中,他和百姓一样都要静默等候神大能的作为临到。(待续)
何春勋 来自台湾,芝加哥北郊葛霓华人教会牧师,生命季刊董事。
---------------------
请阅读何春勋牧师“出埃及记”系列文章,前三篇文章在本文左下方的"阅读原文"中可看到:
1.从进埃及到出埃及:上帝救恩计划的延展(含音频)
2.以色列要灭族了?不!人的尽头是神的起头(含音频)
3.谁来拯救你,这面临灭绝的宗族?(含音频)
4.你知道圣经中有几段“井边姻缘”吗?(含音频)
5.神为什么吩咐摩西脱鞋?(含音频)
6.神之名“耶和华”,是什么意思(含音频)
7.信心伟人摩西竟数次拒绝神的呼召?(含音频)
8.摩西回埃及:为什么神在路上又想要杀摩西(含音频)
9.当法老说:我不认识耶和华,也不容你们去…(含音频)
10.神要摩西传达的六个“我要”(含音频)
11.圣经中详细记载的家谱有何意义?(含音频)
12.法老心里刚硬?十灾就要开始了! (含音频)
13.十灾的第一灾:水变为血!(含音频)
14.十灾之二:为什么青蛙上埃及人的身上?(含音频)
15.十灾的三四灾背景:击打了埃及人的“甲虫神”!(含音频)
16.神为什么要降下十灾?(含音频)
17.神降十灾,到底是为什么?(含音频)
18.历史中的蝗虫之灾:“蝗虫进入你的境内,遮满地面” (含音频)
19.大灾难之前的黑暗:黑暗之灾(含音频)
/.jpg)
敬请阅读新号文章:
主日信息:做成我们自己的救恩?(含音频)
主日信息:什么是真正的悔改?(含音频)
父亲节:趁着还有机会被人叫爹的时候 (含音频)
深度文章:美国社会乱象背后的深层根源(含音频)
主日信息:悔改带来复兴!(含音频)
你是作见证的人吗?(含音频)
深度文章:“我已为你祈求”(含音频)
警惕在教会群里做生意的"基督徒"! (含音频)
主日信息:我们如何能“补满基督患难的缺欠”?(含音频)
了解美国:什么是保守派?保守的是什么?(含音频)
老牧师劝勉:没走过旷野路的基督徒……(含音频)
15岁考进医学院,他便开始了“知天命”之旅(含音频)
生气时,务要注意的“三不”原则!(含音频)
王明道:基督徒的健康问题(含音频)
华裔90后传道人呼吁:当举目仰望(含音频)
世界在灾难中劳苦叹息,但还是有指望的(含音频)
生命季刊新号
请扫描关注“生命季刊3”,请转发给您的亲友
/ItVvX6qwC6uV9ib9ykvkDdOxzvu27hahtmiaTSTuNkfN47k99OuQFliaQygYaQFjSSXOGiaAlWxzcSzYIvIzwkAXNw.jpg)
↓↓↓ 点击"阅读原文"浏览本刊更多文章
|